如何索偿?
作者:365bet体育投 文章来源:365bet手机版下载 发布时间:2019-11-04 06:43
全部展开针对相关法规的不同情况,收取诉讼费用的特定计费标准。
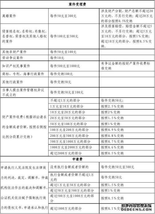
1.结婚,每件价格为50-300元,超过20万的,加收0.5%二,侵权行为:10万元以上,50%以上,300元以下,5万元以上,10万元以上,1%,0.5%。第三,在其他与财产无关的案件中,每件为50元至100元;在发生劳动争议时,为每件10元。5,知识产权纠纷,每起案件为500-1000元,如有纠纷数额,将按收案标准处理。6.根据破产案,破产财产的总金额将按照财产案件索赔标准的一半支付,但最高不得超过30万元7。对于商标,专利和海事管理,每件收费100元,对于其他类型的行政案件,每件收费50元。9.如果包括管辖权,但未确定相关争议,则每件收费50-100元。收费标准分别是1万元,50元,1万至10万元,不足2.5%。减200元,100,000至200,000、2%,加300元,20、10,000至500,000、1.5%加1300元,500,000至100万,1%加3,800元,100万至200万。加上4,800美元,从200万到500万美元收取0.8%的费用,再加上6,800美元,从500万到1000万美元从0.7%收取的费用,再加上101,000元人民币。1000万至2000万收费和21800元的0.6%,2000万收费和41000元的0.5%。11,案件执行费,未执行的将收取50元至100元。执行金额为每张10,000元人民币或以下。执行金额从1万元到50万元以上,手续费为1/5减100元。100,000至500万以上,加1%加2400元。500万到1000万,零利率5加2700元。1000万元以上,加0.1%,67.4万元。12,如果保护费,财产的保护费不超过1000元,或者与保护费无关,则每件加收50元。1000元至100,000元的部分收取1%的费用。超过10万元的,按0.5%收取,但大部分不超过5,000元。支付订单请求XIII将按照房地产案件费用的1/3支付。十四,通知请求书,每起案件支付100元;仲裁裁决被撤销或者裁定仲裁协议有效的,每起案件支付400元。
综上所述,争议受理率有两个方面。第一个是非房地产案件的受理率,第二个是房地产案件的受理率。受理这两种案件,人民法院必须依法向当事人起诉。
